历时5年4.02亿元通道业务案终审落槌!东证资管信托纠纷终审败诉
近期,一桩历时多年,涉诉金额超4亿元的信托纠纷尘埃落定。
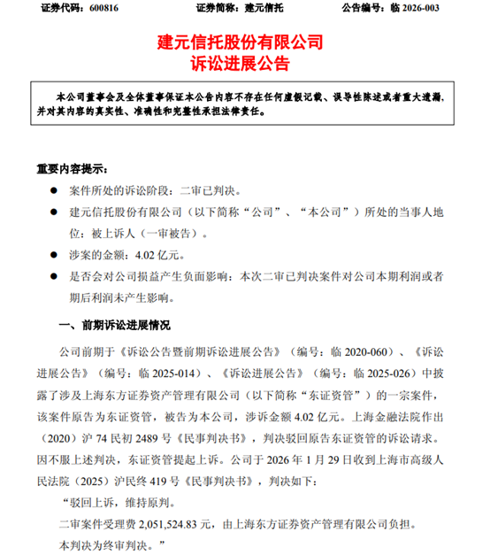
2026年1月30日,建元信托发布诉讼进展公告,公告显示,建元信托于2026年1月29日收到上海市高级人民法院(2025)沪民终419号《民事判决书》,该案件原告为上海东方证券资产管理有限公司(下称“东证资管”),被告为建元信托(原安信信托)。判决显示,“驳回上诉,维持原判。二审案件受理费205.15万元,由上海东方证券资产管理有限公司负担。本判决为终审判决。”

这起案件的源头,最早可以追溯到2016年的一次信托合作。彼时仍为安信信托的建元信托,与东证资管签署《信托合同》,东证资管代表“东证资管-平安银行-龙江银行定向资产管理计划”出资4亿元,开展期限24个月的信托业务,双方后续另行签订的《信托收益权转让协议》约定,安信信托需在2018年10月11日完成全部转让价款支付。然而到期后,安信信托未能如约足额付款,东证资管于2020年9月向上海金融法院提起诉讼,要求建元信托支付3.72亿元信托受益权转让款,因延迟支付信托受益权转让款给被告造成的资金占用损失暂计人民币2994.5万元,以及请求判令被告承担本案全部诉讼费用和保全费用,涉案金额合计4.02亿元。
从诉讼进程来看,2020年案件正式立案后,历经近5年审理,上海金融法院于2025年7月作出一审判决,驳回东证资管全部诉讼请求,案件205万余元受理费由原告承担。不服判决的东证资管随即提起上诉,上海市高级人民法院于2025年8月受理该案,直至2026年1月作出终审判决,维持原判并判定二审受理费仍由东证资管负担,这也意味着该案成为终审定案的无争议判决,且两审判决均未对建元信托当期及期后利润产生负面影响。
值得关注的是,这起案件的核心直指信托行业的通道业务。所谓通道业务,是指信托公司仅作为资金流转中间方,不参与项目实际管理,仅收取固定通道费用的业务模式,曾是不少信托公司的重要利润来源。而此次案件中,司法机关不再单纯以“通道”名义判定信托公司的责任边界,而是结合合同约定、实际业务操作中各方的权利义务划分,作出权责认定。
从行业来看,东证资管的败诉也并非个例。近年来,监管层持续加码对通道业务的规范,《资产管理信托管理办法(征求意见稿)》等文件明确要求信托公司承担主动管理责任,从业务比例、操作规范等方面压缩通道业务生存空间,禁止信托公司为违法违规活动提供通道便利。与此同时,最高院提出的受托人责任“五个是否”标准,以及穿透式审判原则,让信托公司难以再以“仅为通道”为由规避责任,也让资管机构在开展通道合作时更加谨慎。
更多精彩内容,关注 公众号(ID:yzcjapp)
- 热股榜
-
代码/名称 现价 涨跌幅 加载中...