厦门银行4.19亿金融借款纠纷获法院执行立案,2025年资产质量保持稳定
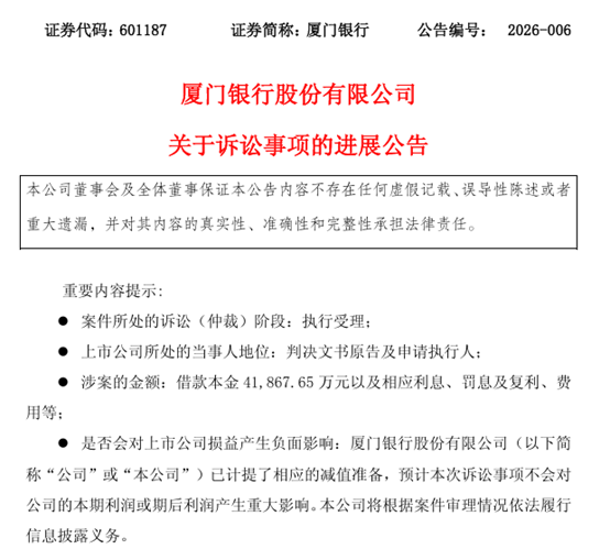
近日,厦门银行发布了诉讼事项进展公告,宣布其与厦门银祥油脂有限公司、东方集团股份有限公司、厦门银祥集团有限公司的金融借款合同纠纷案正式进入法院执行受理阶段,此次涉案借款本金高达41867.65万元,包含相应利息、罚息、复利及相关费用。

公告显示,由于上述三家被告方未按照生效法律文书履行给付义务,为维护自身合法金融权益,厦门银行向厦门市中级人民法院提交强制执行申请,并于2026年3月5日收到该院送达的(2026)闽02执459号《受理案件通知书》,法院审核后认为申请执行符合法定受理条件,已决定立案执行。
在此之前,厦门银行已对该金融借款合同纠纷案的相关进展进行了多次披露,该行也表示,除已披露诉讼事项外,不存在其他应披露而未披露的重大诉讼、仲裁事项。针对该笔涉案贷款,厦门银行已提前计提相应减值准备,预计本次诉讼事项不会对公司本期利润或期后利润产生重大影响,后续公司也将根据案件审理情况依法履行信息披露义务。
2025年净利润恢复增长,资产质量保持稳定
业绩快报显示,2025年厦门银行的营收净利润均实现增长,全年实现营业收入58.56亿元,同比增长1.69%;利润总额27.68亿元,同比增长1.18%;净利润27.50亿元,同比增长1.64%;归属于上市公司股东的净利润26.34亿元,同比增长1.52%,基本每股收益0.90元,同比增长1.12%。较2024年的增收不增利相比,利润恢复增长。

资产规模方面,截至总资产4,530.99亿元,较上年末增长11.11%,其中,贷款及垫款总额2,432.47亿元,较上年末上升18.39%,占总资产比例较上年末提升3.31个百分点。值得注意的是,厦门银行表示,该行绿色、科技贷款余额较上年末分别增长68.55%与44.55%;台商金融特色优势进一步扩大,台胞客户数、台企客户数较上年末分别增长23%与19%。
总负债4,188.14亿元,较上年末增长11.56%,其中,存款总额2,436.13亿元,较上年末增长13.75%,占总负债比例较上年末提升1.13个百分点。
资产质量方面,截至2025年末,该行不良贷款率为0.77%,虽较上年末微升0.03个百分点,但在上市银行中仍处于较低水平。拨备覆盖率为312.63%,风险抵补能力较为充足。
更多精彩内容,关注 公众号(ID:yzcjapp)
- 热股榜
-
代码/名称 现价 涨跌幅 加载中...